[vc_row][vc_column width=”2/3″][vc_column_text]
Online Experts To Provide Database Management Assignment Help
Have you been assigned the task of database management assignment? Are you looking for a professional company that can help you get your needs for database management assignments covered? Well, did not hesitate to connect with us as we have the right team to help you with your specific needs for database management assignments. All our professionals are highly qualified and you can be assured that your database management assignment will be prepared with complete perfection. Preparing database management assignments require a lot of skills and a complete understanding of the subject and its related concepts so, with us, you can be assured that it will be prepared by professionals who have a complete understanding of it.
Can you do my DBAS32100 Database Management Assignment?
Yes, we have completed multiple assignments in the course DBAS32100 Database Management you can discuss this on a call with our experts if you need any help. Our experts are DBAs in different companies and have good knowledge of DMBS. We can also help in exams of DBAS32100 Database Management. We can help in creating ER(Entity-Relationship) diagrams, and DFD as well as can help in all the Normalization forms of the database.
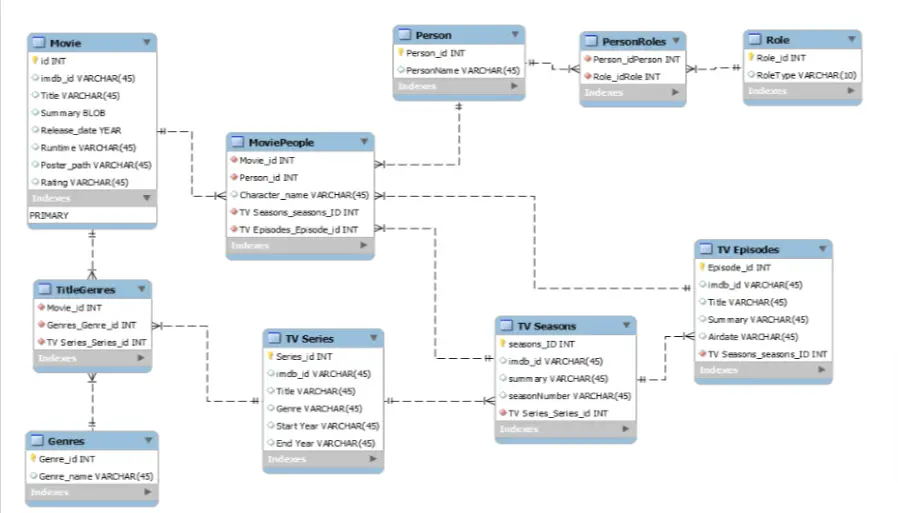
Example of Database Schema for Online Travel Agency
This is a database schema created by our expert for online travel agency database assignments. 
Can you help in connecting the database in PHP or Java?
Yes, we can help you connect databases in PHP, Java or in various programming languages. We have completed many assignments you can connect with on chat we can show you examples that we have already done.
Struggling with Your Database Assignment?
Get the help you need from a team of experts.
Get Help NowWhat is Database Management System?
In the field of computing, data can be a series of symbols and on their basis computers perform operations. The Database assignment helps experts explain the database as a collection of data in an organized manner. It is about computer software applications that can connect with other applications, databases, and users. A motive of storing, retrieving and processing data. Database management systems are software applications that can interact with other databases and applications with the motive to save, retrieving and process information. It is commonly referred to as DBMS.
Usually, students consider it an interesting but difficult area of study in computer science. However, in spite of its complex nature, a lot of students chose it as their main subject of study as a specialization. While studying database management systems you will have to employ a comprehensive approach towards the subject. You will have to verse yourself with its inception. its history and mainly its application in your assignments of database management as per the contemporary scenarios. In case you are looking for someone who can provide data management assignment help, you are present in the right place. Here, we are for helping students with DBMS in Australia, the US, and several other countries.
Examples of Database Assignments
- Online hotel bookings, storing specialized data such as economic models, engineering information, etc,
- For storing administrative information
- Computerized library setups
- Online travel reservations.
There are four major functional branches of DBMS. In case you are not well versed with them, you can understand the same through our database assignment help. Have a look at them:
- Generation and eradication of definitions aimed at determining the organization of information.
- Inserting and bringing a variety of provided data, commonly known as data update.
- Offering required information in a way directly useful or for future processing by various applications is data retrieval.
- Data administration: Doing registration and monitoring the data security, users and recovering data in case of sudden failures and maintaining data integrity.
Get Database Assignment Help & Secure A+ Grades
If you are looking for someone who can provide you with the exact knowledge of DBMS through online assignment help, you can trust us. At Getassignmenthelponline.com we always try to make things easily understandable for you. While working on your academic task we make sure to jot down the detailed information in a presentable way so that you can develop an interest in knowing more. Today, we stand tall as one of the world’s most reliable DBMS assignment helps service providers. There are a number of students in Australia, the US and many other countries who find our services perfect in terms of quality.
As far as consideration of the individuality of assignments we stay attentive. You can compare two assignments written by our single expert and we assure you that they both will be striking in their own ways. We believe that individuality speaks louder than anything else. This is why we don’t make all our assignments look alike even if they share the same subject, topic or questions. Isn’t it a good feature? In case you are nodding your head in a yes, we are the ones to rely on. Our Database assignment help can be useful for you to a great extent.
Reasons why students need Database assignment help?
As stated above, Database management systems assignments may seem easier however they are quite complex in nature. You might end up facing a lot of issues while drafting one. There are several reasons for which you may find students start searching for a helping hand. It may take extra effort in completing an assignment on DBMS. The majority of educational institutions in The US, Australia or UK give preference and importance to software engineering or computer programming. These subjects are considered to be the master subjects from which various other computer applications are derived. The sub-topics include computer graphics, operational systems, computer languages, databases, etc.
Here are the most common yet adamant problems faced by a lot of students like you while they start working on database management assignments. If you are also facing the same, then you can get database assignment help from us. We also provide programming assignment help in various languages.
Knowledge of the English language
Sometimes students have a complete understanding of their subjects but still, they face impediments because they cannot express their knowledge of DBMS coherently. Because they don’t have issues in writing or understanding English. In some situations, students find difficulties in understanding what is being taught in their lectures because of language barriers. The non-English speaking students also require help with DBMS assignment help.
Short deadlines for assignments.
There are always some common challenges that computer science students face while drafting database management systems assignments, time limitations are one of them. Deadlines act as a nightmare to students and it becomes tough to complete tough assignments within a set time frame.
No or minimum understanding of concepts
DBMS assignments are not everyone’s cup of tea. Those who get good marks in them have a deep understanding of the relevant concepts. One of the main reasons why so many students come across the need for Database management assignment help is that they have minor or no understanding of computing theories and their practical applications. Such theories and concepts play a vital role in DBMS study and not being versed in them will surely create issues.
The complexity of Database Management Systems
The concepts of DBMS are generally tough in comparison to other aspects of computer applications. However, we can help you in removing the hurdles your way in solving the database management assignment.
Need a Boost with Your Database Assignment?
Let our experts help you achieve the grades you want.
Get Assistance NowFrequently Asked Questions
You can get professional assignment help @ GetAssignmentHelpOnline.com one of the best assignment help providers.
Yes, Online Assignment Help provided by GetAssignmentHelpOnline.com is 100% legit.
Yes our experts can provide you with help in your DBAS32100 Database Management Assignment Help.